
http://www.uploadarchief.net/files/download/trms.png
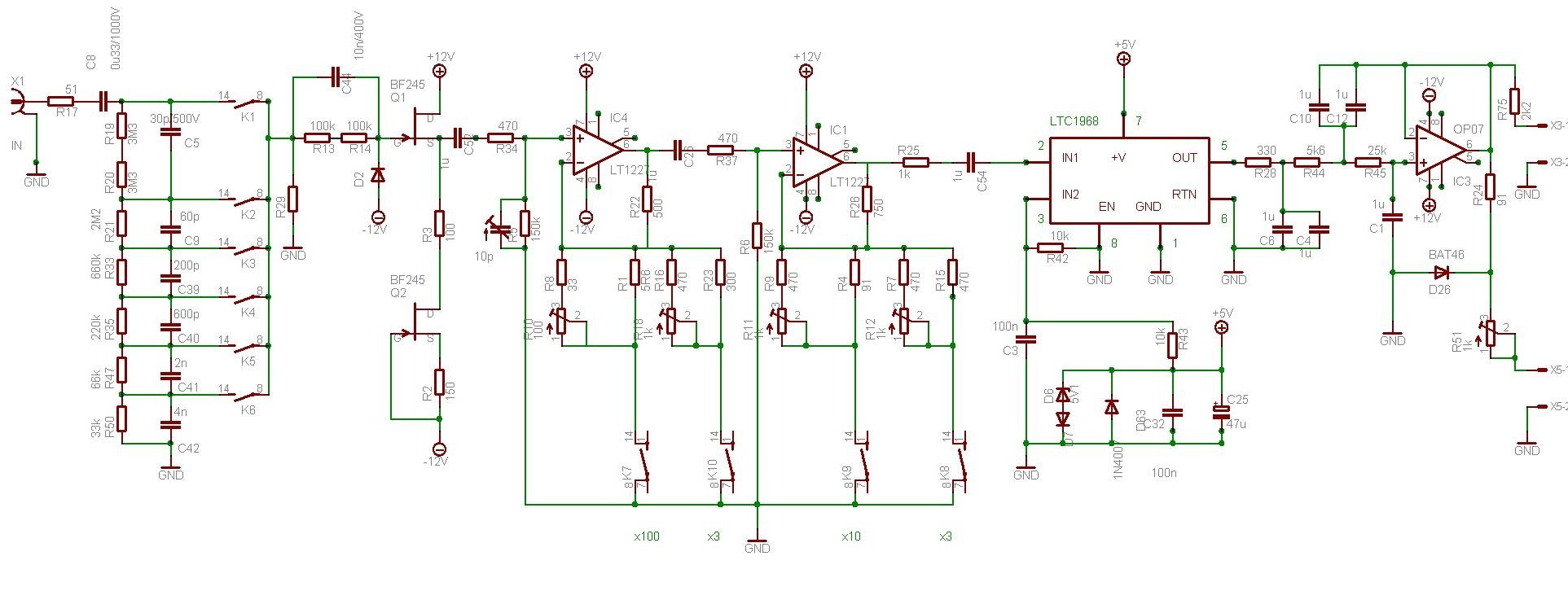
Dit is een TRMS ( True RMS) omvormer met een bandbreedte van ongeveer 5Hz-15MHz. Het ontwerp bestaat uit een verzwakker, Fet buffer, versterker bestaande uit twee zeer snelle current feedback opamps type LT1227 en een TRMS omvormer LTC1968. Dit is een aangepast ontwerp van Linear Technology. De buffer en de opamps kunnen met wat aanpassingen gebruikt worden tot ongeveer 100MHz. De LT1227 haalt bij een gain van 2 nog 140MHz en heeft een GBW van 1GHz. De LT1227 is zeer snel en ook erg gevoelig voor parasitaire capaciteiten en speciaal bij de feedback weerstand.
Dus opbouwen moet zorgvuldig gebeuren anders heb je een oscillator op ergens tussen de 80 tot 150MHz.
Dus ook blik tussen de Fet buffer en de eerste opamp, overal 100nF condensatoren in de voedingslijnen etc..
Voor het schakelen van de verzwakker en de versterking zijn twee verschillende types reedrelais gebruikt.
Deze omvormer stuurt een grote analoge meter aan. Heel gemakkelijk om bijvoorbeeld filters of andere zaken mee af te regelen of te meten. Van 20Hz tot ongeveer 500kHz is de nauwkeurigheid zo'n 1%.
René


